IC-D100离子色谱仪作为一款经典产品,一直广受好评,基于用户新需求,定位于常规检测的全新一代CIC-D100焕然新生。新升级的CIC-D100,可以方便地测试不同基体样品中的阴离子、阳离子及其他极性物质,同时分离相差4个数量级浓度的离子,测试结果准确可靠。一键开关机等功能亮点的增加,使用户体验更上一个台阶。适用于第三方检测机构、企业、环保、化工、矿冶等领域。
CIC-D100离子色谱仪产品优势
1. 自动量程电导检测器,ppb-ppm浓度范围信号直接拓展,无需调整量程。
2. 淋洗液预热,色谱柱恒温更稳定,数据更一致。
3. 高压输液泵,耐压高达42MPa,极低压力脉动。
4. 一键开关机,只需一键,即可完成开关机设定参数和关机操作。
5. 检测器选择灵活,支持电导、安培检测器,拓展应用范围。
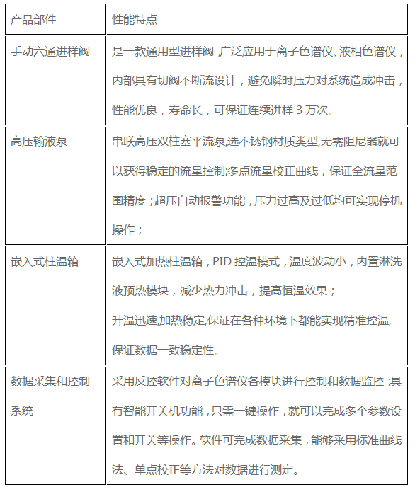
部件介绍
1. 自再生电解微膜抑制器
阴离子抑制功能:可兼容碳酸盐、氢氧化物体系等所有常见阴离子体系;
阳离子抑制功能硝酸、甲烷磺酸等体系先进的连续自再生微膜电抑制技术,不需额外的再生液;
高抑制容量,低背景电导;低噪声,稳定性好,数据准确;
抗污染,耐压高,寿命长;兼容100%有机溶剂;可匹配国产及进口等多款同类型离子色谱产品;信号线采用航空接口连接,拆装方便;
耐压高,在高达6MPa的情况下无泄漏;在2MPa时正常运行,提高了联用检测技术及柱切换技术的兼容性。
2. 色谱分离系统
盛瀚公司是国内唯一批量化生产的离子色谱柱厂家;自主研发的阴、阳离子色谱柱,柱效高、性能稳定;耐压高,兼容100%反相有机溶剂;细管径色谱柱,流量更小,同样的淋洗液瓶可以增加一倍以上的使用时间。优异的性能、稳固的高聚物固定相;完整的批次追踪和重现性;通用性较强,可广泛适用于国产和进口品牌离子色谱仪。
3. 自动量程电导检测器
恒温电导检测器设计,能降低环境温度变化的影响,屏蔽电磁干扰,增加信号响应值,降低基线波动与漂移,COM口通讯连接方式,拆卸方便。双极脉冲电导检测器,温控补偿技术,控温更精确,检测结果更稳定,重现性好;适用于低背景电导下的测试,实现更微量样品的检测
离子色谱仪通用部件介绍
