产品概述
JB-750光电直读光谱仪凝聚了20年来被证明成熟而有效的光谱分析技术,并融合当代的流行设计理念,是国产高端直读光谱仪的典范。对干固体金属样品分析,不但可以进行常规分析,还可最大限度地满足金属光谱分析工作者的各种复杂要求。 耐久可靠的结构设计和制造工艺,确保仪器在各种恶劣环境下都具有卓越的分析性能。
应用范围
铸造 冶金 机械加工 消防 航空航天 金属加工 金属材料质量鉴定 新材料开发
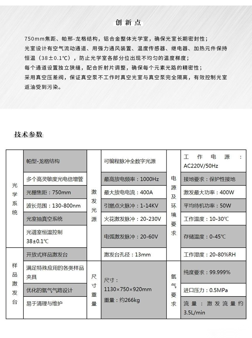
主要特点
采用光电倍增管检测
光电倍增管(PMT)具有灵敏度高,暗电流小,信噪比大,准确度高及寿命长等优点;
在紫外可见光谱范围内,几乎所有精密光谱分析仪器都采用PMT检测微弱的光信号。
纯金属分析的优越性
纯金属中超低含量元素的分析具有极高的可靠性及准确性;
采用高稳定性的数字激发光源,并对微弱信号精准捕捉,保证超低含量的分析精度。
小样品分析精度保证
专为小样品设计的夹具,可以配套不同直径的细小样品;
专门用于分析小样品的工厂校正曲线,以确保小样品分析精度

